

美尼康眼科医院
导诊信息
01
预约挂号
Make an appointment
1.患者可通过医院官方网站、微信公众号或电话预约挂号。
2. 预约成功后,患者将收到确认信息或电话,请按照提示进行就诊前的准备。


就诊当日准备
Taht day
02
1. 请携带有效身份证件(身份证、医保卡等)及预约凭证。
2. 就诊前请勿化妆,尤其是眼妆,以免影响眼部检查。3. 如有眼部疾病史、过敏史等,请提前准备好相关检查资料。
03
到医院就诊
See a doctor
1. 到医院后,请前往导诊台领取挂号单和病历本。
2. 等待叫号,前往相应诊室就诊。医生将进行问诊、眼部检查等初步诊疗。
3. 根据医生建议,可能需要进一步检查,请按照指引完成相关检查。
4. 就诊过程中,如有疑问或需求,可随时与医护人员沟通。


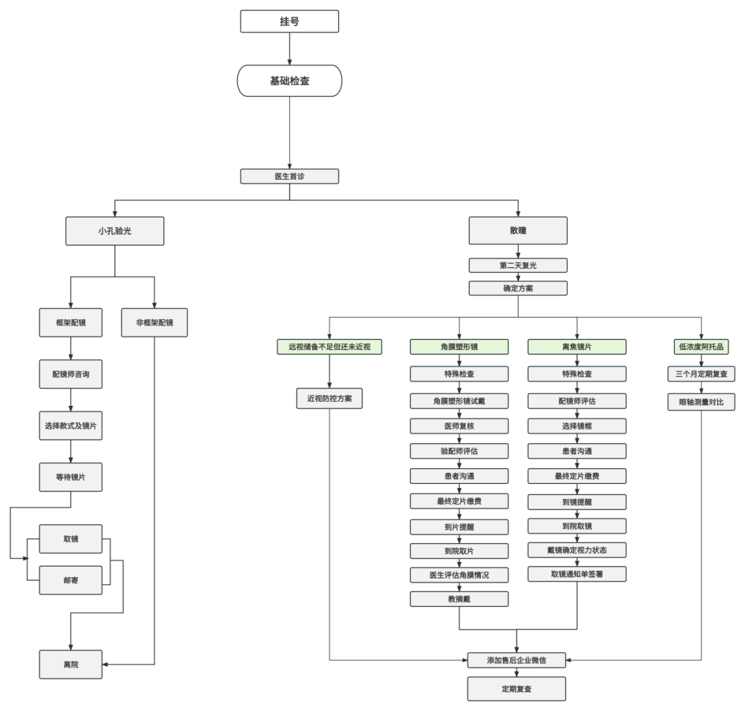
配镜服务
Glasses
04
1. 患者如需配镜,可以在医院进行医学验光和配镜服务。
2. 验光师会进行详细的验光流程,包括客观检查和主观检查,以获取准确的度数和瞳距等数据。
3. 根据验光结果,验光师会为患者推荐适合的镜片和眼镜款式,并协助选择适合的镜片材料和功能。
4. 在确认镜片和眼镜款式后,验光师会进行配制和调整,确保眼镜的舒适度和适配度。
5. 除了常规的框架眼镜外,医院还提供角膜塑形镜或离焦眼镜等近视防控产品。这些产品通过特殊的设计和技术,帮助控制近视的发展。视光师会详细介绍这些产品的特点和适用范围,根据患者的需求和眼部情况推荐合适的产品。
6. 对于选择角膜塑形镜或离焦眼镜的患者,医院提供专业的试戴和调整服务,确保产品的舒适度和适配度。同时,视光师会详细说明使用和维护的注意事项,以及定期复查的重要性。
7. 配好眼镜后,配镜师会向患者详细说明使用和保养眼镜的注意事项,以确保眼镜的使用效果和延长使用寿命。

05
手术安排与准备
Surgical planning
1. 如果医生建议手术,患者需进行一系列术前检查,如视力检查、角膜厚度测量、眼底检查等。
2. 根据检查结果和手术类型,医生会制定手术计划,并告知患者手术风险和注意事项。
3. 患者需按照手术要求进行术前准备,如停戴隐形眼镜、进行眼部清洁等。
4. 手术当天,患者需携带手术通知单和有效身份证件到医院办理手续。
5. 医院会为患者提供手术前的心理疏导和注意事项讲解。


手术过程
Surgical procedure
06
1. 患者进入手术室后,医护人员会对患者进行眼部消毒、麻醉等准备工作。
2. 手术过程中,医护人员会密切监测患者的生命体征和眼部情况,确保手术安全顺利进行。
3. 手术后,患者需在医院观察一段时间,以确保没有异常情况发生。

07
离院及随访
After-sales
1. 离院前,医护人员会为患者讲解术后注意事项和用药方法。
2. 患者需按照医生建议定期回诊复查,以便及时了解术后恢复情况。
3. 如有病情变化或不适,请及时与医生联系,以便得到及时指导和帮助。
